|
Beamable SDK
|


Public Attributes | |
| GameObject | AccountFlow |
| GameObject | LeaderBoardFlow |
| GameObject | Shop |
| GameObject | Console |
| GameObject | AnnouncementsFlow |
| GameObject | InventoryFlow |
| GameObject | CalendarFlow |
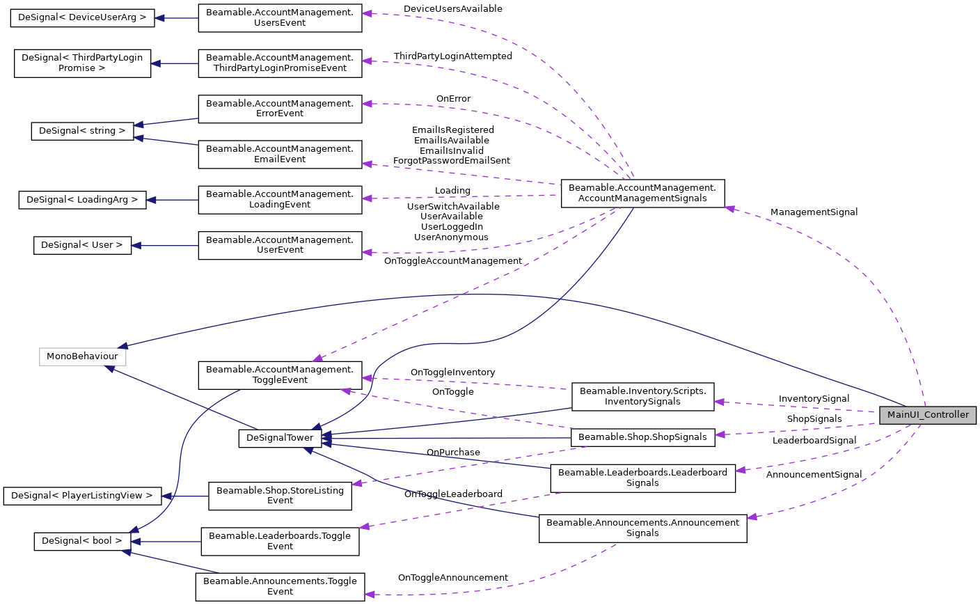
| ShopSignals | ShopSignals |
| AccountManagementSignals | ManagementSignal |
| AnnouncementSignals | AnnouncementSignal |
| LeaderboardSignals | LeaderboardSignal |
| InventorySignals | InventorySignal |
1.8.17