Beamable SDK
Public Member Functions | Public Attributes | List of all members
MainUI_Controller Class Reference
Inheritance diagram for MainUI_Controller:
Inheritance graph
[legend]
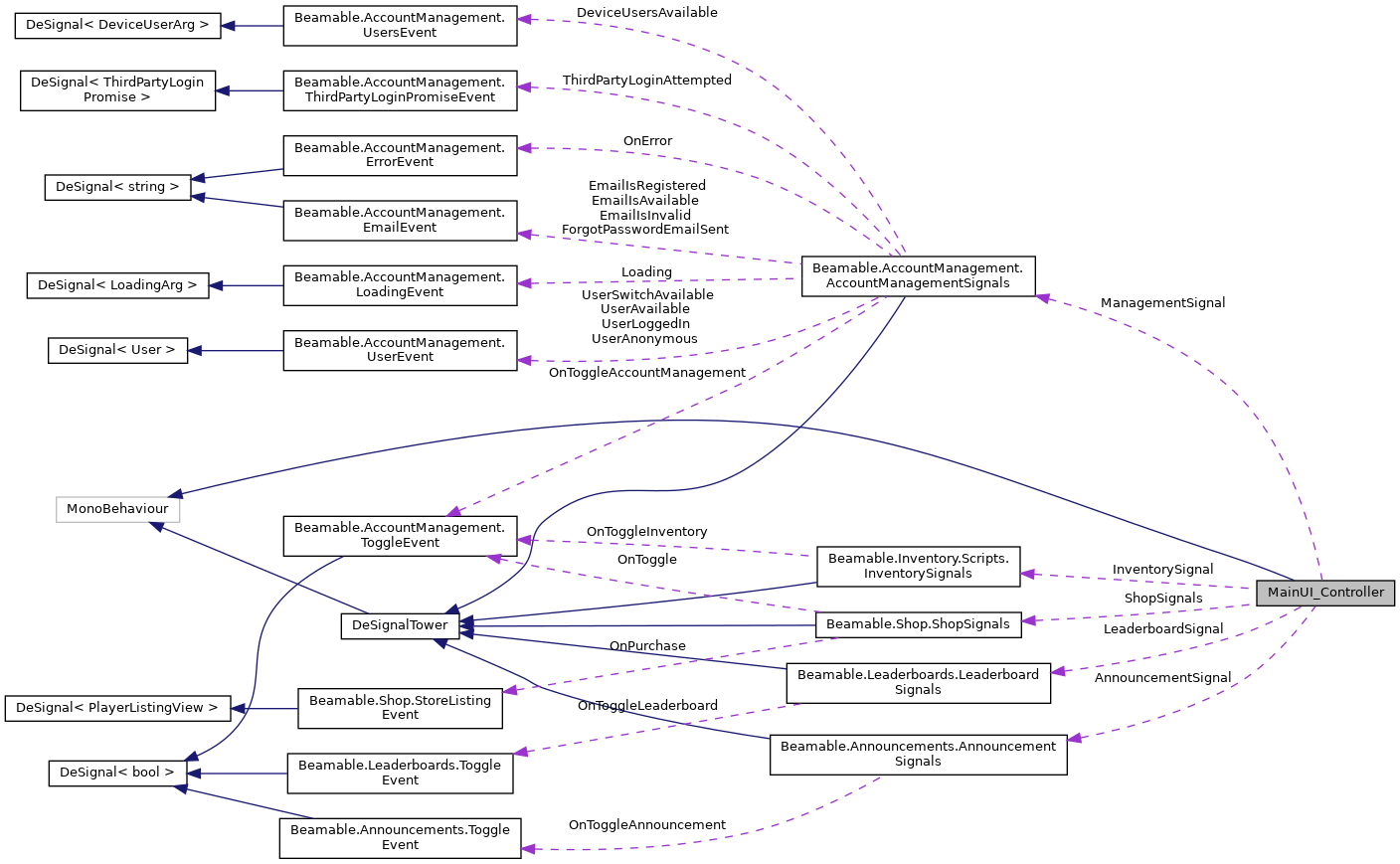
Collaboration diagram for MainUI_Controller:
Collaboration graph
[legend]

Public Member Functions

void onPressAccount ()
 
void onPressLeaderboard ()
 
void onPressShop ()
 
void onPressConsole ()
 
void onPressAnnouncements ()
 
void onPressInventory ()
 
void onPressCalendar ()
 
void OnPressPlay ()
 

Public Attributes

GameObject AccountFlow
 
GameObject LeaderBoardFlow
 
GameObject Shop
 
GameObject Console
 
GameObject AnnouncementsFlow
 
GameObject InventoryFlow
 
GameObject CalendarFlow
 
ShopSignals ShopSignals
 
AccountManagementSignals ManagementSignal
 
AnnouncementSignals AnnouncementSignal
 
LeaderboardSignals LeaderboardSignal
 
InventorySignals InventorySignal
 

The documentation for this class was generated from the following file: