Beamable SDK
DisruptorBeam
UI
Buss
StyleBundle
Public Attributes
|
List of all members
DisruptorBeam.UI.Buss.StyleBundle Class Reference
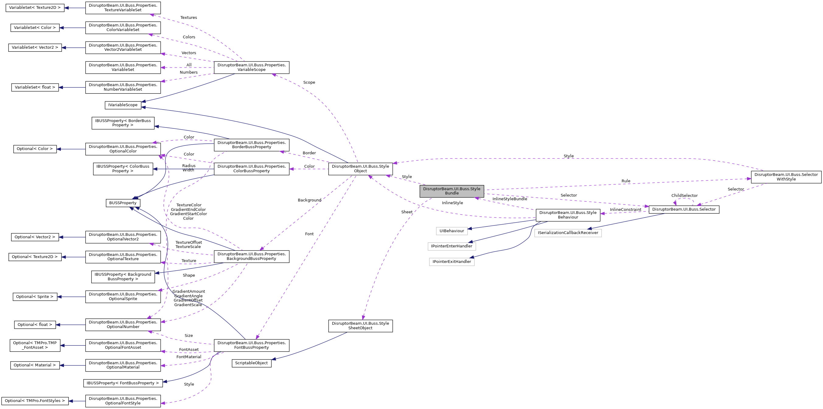
Collaboration diagram for DisruptorBeam.UI.Buss.StyleBundle:
[
legend
]
Public Attributes
SelectorWithStyle
Rule
StyleSheetObject
Sheet
Selector
Selector
=> Rule?.
Selector
StyleObject
Style
=> Rule?.Style
The documentation for this class was generated from the following file:
client/Packages/com.disruptorbeam.engine/Runtime/DisruptorEngine/UI/Scripts/Buss/StyleSheetObject.cs
Generated by
1.8.17