Beamable SDK
Public Member Functions | Public Attributes | List of all members
Beamable.UI.Buss.ButtonStyleBehaviour Class Reference
Inheritance diagram for Beamable.UI.Buss.ButtonStyleBehaviour:
Inheritance graph
[legend]
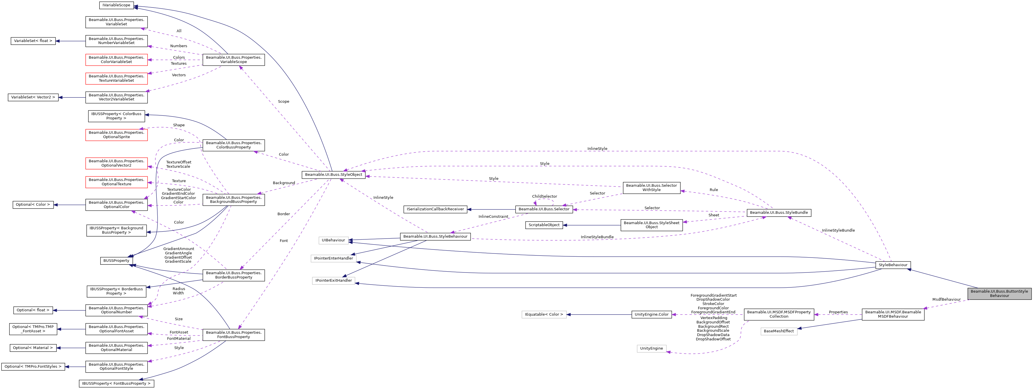
Collaboration diagram for Beamable.UI.Buss.ButtonStyleBehaviour:
Collaboration graph
[legend]

Public Member Functions

void Update ()
 
override void Apply (StyleObject styles)
 
- Public Member Functions inherited from Beamable.UI.Buss.StyleBehaviour
void OnPointerExit (PointerEventData eventData)
 
void OnPointerEnter (PointerEventData eventData)
 
HashSet< string > GetClassNames ()
 
StyleBehaviour GetParent ()
 
StyleBehaviour GetRoot ()
 
List< StyleBehaviourGetChildren ()
 
int MatchSelectorDistance (Selector selector)
 
bool MatchesSelector (Selector selector)
 
bool Matches (Selector query)
 
virtual void ApplyStyleTree ()
 
List< StyleBundleGetApplicableStyles ()
 
StyleObject ComputeStyleObject ()
 
void AddClass (string clazz)
 
void RemoveClass (string clazz)
 
void SetClass (string clazz, bool value)
 
void AddPseudoState (string state)
 
void RemovePseudoState (string state)
 
void ApplyStyleTreeChildren ()
 
void SetPseudoState (string state, bool value)
 
bool HasPseudoState (string state)
 
StyleSheetObject GetFirstStyleSheet ()
 
IEnumerable< StyleSheetObjectGetStyleSheets ()
 
IEnumerable< StyleBehaviourClimb ()
 
IEnumerable< StyleBehaviourAll ()
 

Public Attributes

override string TypeString => "button"
 
Selectable Button
 
BeamableMSDFBehaviour MsdfBehaviour
 
- Public Attributes inherited from Beamable.UI.Buss.StyleBehaviour
StyleObject InlineStyle
 
StyleBundle InlineStyleBundle
 
List< StyleSheetObjectStyleSheets = new List<StyleSheetObject>()
 
string ClassString => _classString
 
string Id => AsId(name)
 
string QualifiedSelectorString => $"{TypeString}#{Id}{ClassSelectorString}"
 
string ClassSelectorString => ClassString.Length > 0 ? $".{string.Join(".", GetClassNames())}" : ""
 
Action OnStateUpdated
 

Additional Inherited Members

- Static Public Member Functions inherited from Beamable.UI.Buss.StyleBehaviour
static bool IsElementTypeName (string elementType, out string verifiedElementType)
 
static string AsId (string name)
 
- Static Protected Member Functions inherited from Beamable.UI.Buss.StyleBehaviour
static void RegisterType< T > (string elementType)
 
- Properties inherited from Beamable.UI.Buss.StyleBehaviour
abstract string TypeString [get]
 

The documentation for this class was generated from the following file: