Beamable SDK
Public Member Functions | Public Attributes | Static Public Attributes | List of all members
Beamable.AccountManagement.AccountEmailLogin Class Reference
Inheritance diagram for Beamable.AccountManagement.AccountEmailLogin:
Inheritance graph
[legend]
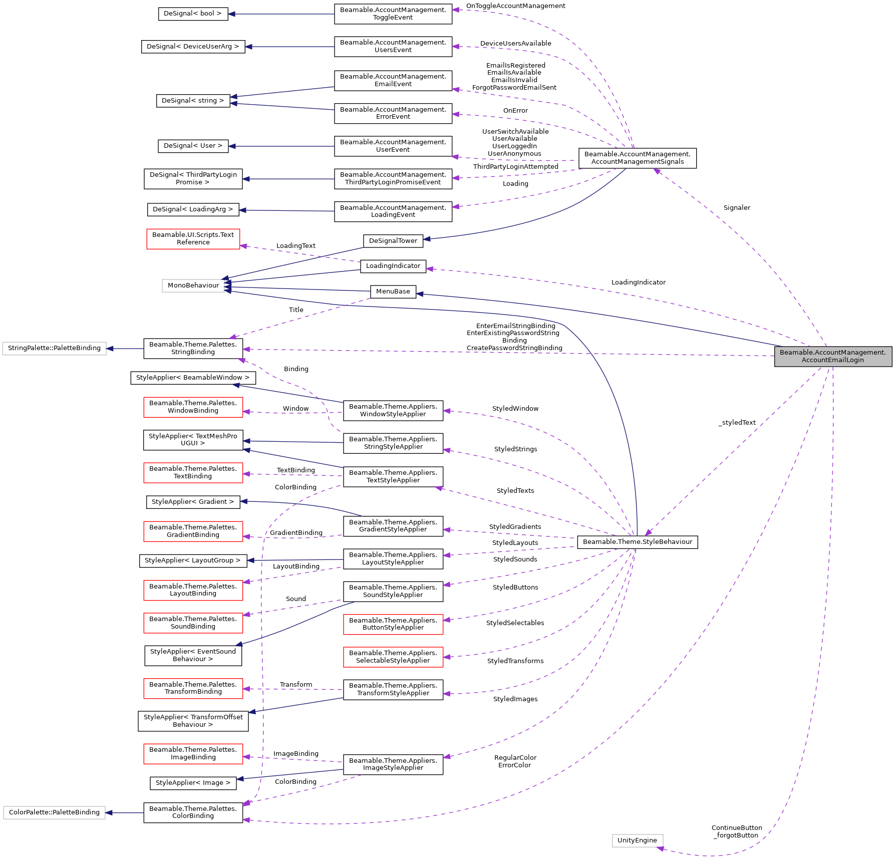
Collaboration diagram for Beamable.AccountManagement.AccountEmailLogin:
Collaboration graph
[legend]

Public Member Functions

override void OnOpened ()
 
void EmailChanged (InputReference emailText)
 
void OnForgotPassword ()
 
void EmailIsRegistered (string email)
 
void EmailIsAvailable (string email)
 
void EmailIsInvalid (string email)
 
void HandleError (string errorMessage)
 
- Public Member Functions inherited from Beamable.UI.Scripts.MenuBase
virtual string GetTitleText ()
 
virtual void OnWentBack ()
 
void Hide ()
 

Public Attributes

TMP_InputField _emailInput
 
TMP_InputField _passwordInput
 
TextMeshProUGUI _messageTxt
 
Button _forgotButton
 
Button ContinueButton
 
List< InputValidationBehaviourValidationBehaviours
 
StyleBehaviour _styledText
 
ColorBinding ErrorColor
 
ColorBinding RegularColor
 
StringBinding CreatePasswordStringBinding
 
StringBinding EnterEmailStringBinding
 
StringBinding EnterExistingPasswordStringBinding
 
LoadingIndicator LoadingIndicator
 
AccountManagementSignals Signaler
 
- Public Attributes inherited from Beamable.UI.Scripts.MenuBase
StringBinding Title
 
bool Float = false
 
bool DestoryOnLeave
 
UnityEvent OnOpen
 
UnityEvent OnClosed
 

Static Public Attributes

const string MatchEmailPattern = "^(?(\")(\".+?(?<!\\\\)\"@)|(([0-9a-z]((\\.(?!\\.))|[-!#\\$%&'\\*\\+/=\\?\\^`{}|~\\w])*)(?<=[0-9a-z])@))(?([)([(\\d{1,3}.){3}\\d{1,3}])|(([0-9a-z][-0-9a-z]*[0-9a-z]*.)+[a-z0-9][-a-z0-9]{0,22}[a-z0-9]))$"
 

Additional Inherited Members

- Properties inherited from Beamable.UI.Scripts.MenuBase
MenuManagementBehaviour Manager [get, set]
 

The documentation for this class was generated from the following file: