Beamable SDK
Public Member Functions | Public Attributes | List of all members
Beamable.Tournaments.TournamentEntryPlayerBehaviour Class Reference
Inheritance diagram for Beamable.Tournaments.TournamentEntryPlayerBehaviour:
Inheritance graph
[legend]
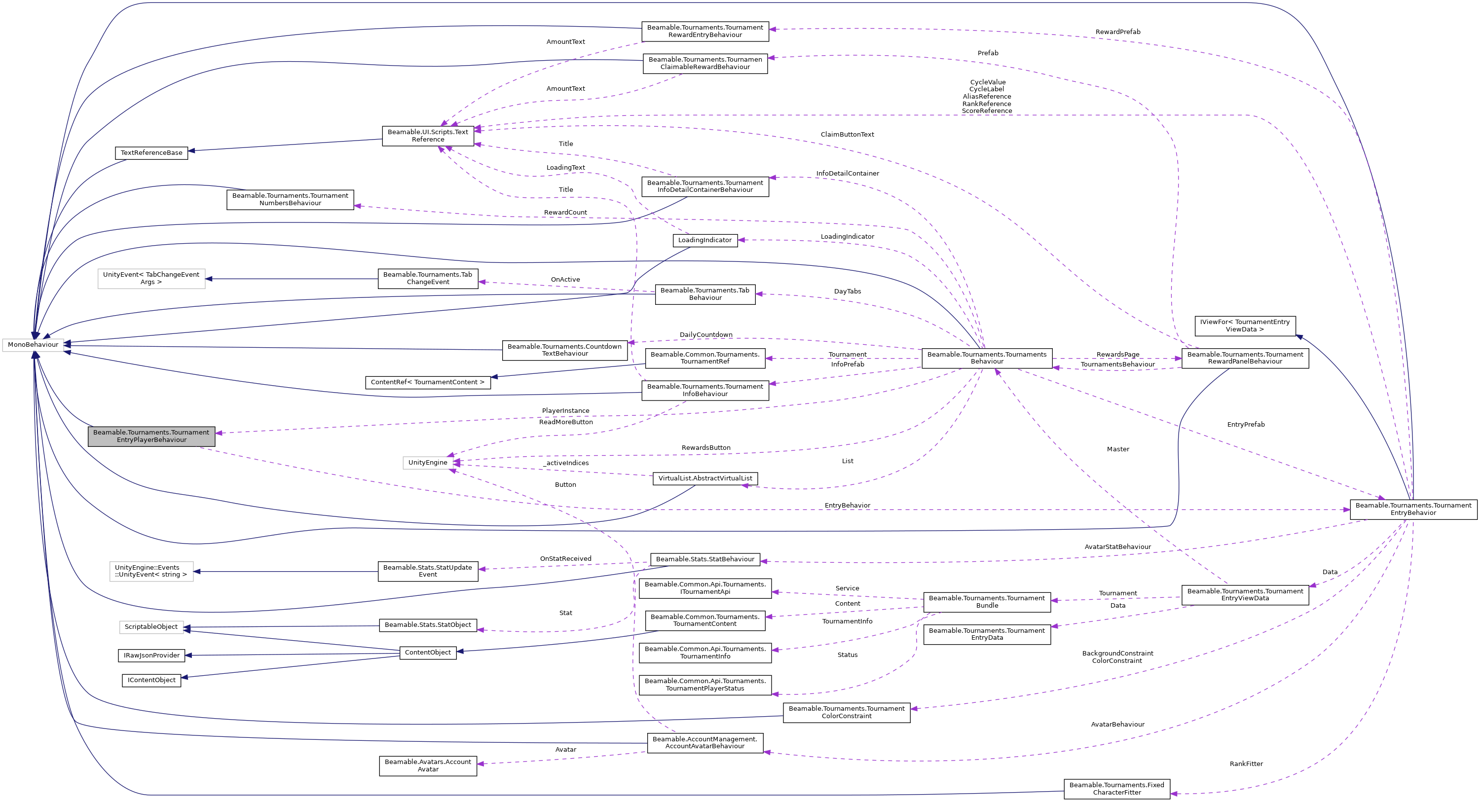
Collaboration diagram for Beamable.Tournaments.TournamentEntryPlayerBehaviour:
Collaboration graph
[legend]

Public Member Functions

void ProvideTrackingElement (GameObject emptySlotObject)
 

Public Attributes

float TargetHeight = 70
 
float LockLowPadding = 10
 
float LockTopPadding = 10
 
float LockLeftPadding = 5
 
float LockRightPadding = 5
 
RectTransform TargetTransform
 
ScrollRect ScrollRect
 
TournamentLockState State
 
TournamentEntryBehavior EntryBehavior
 
List< GameObject > ActiveOnlyWhenTopLocked
 

The documentation for this class was generated from the following file: