Beamable SDK
Public Member Functions | Public Attributes | List of all members
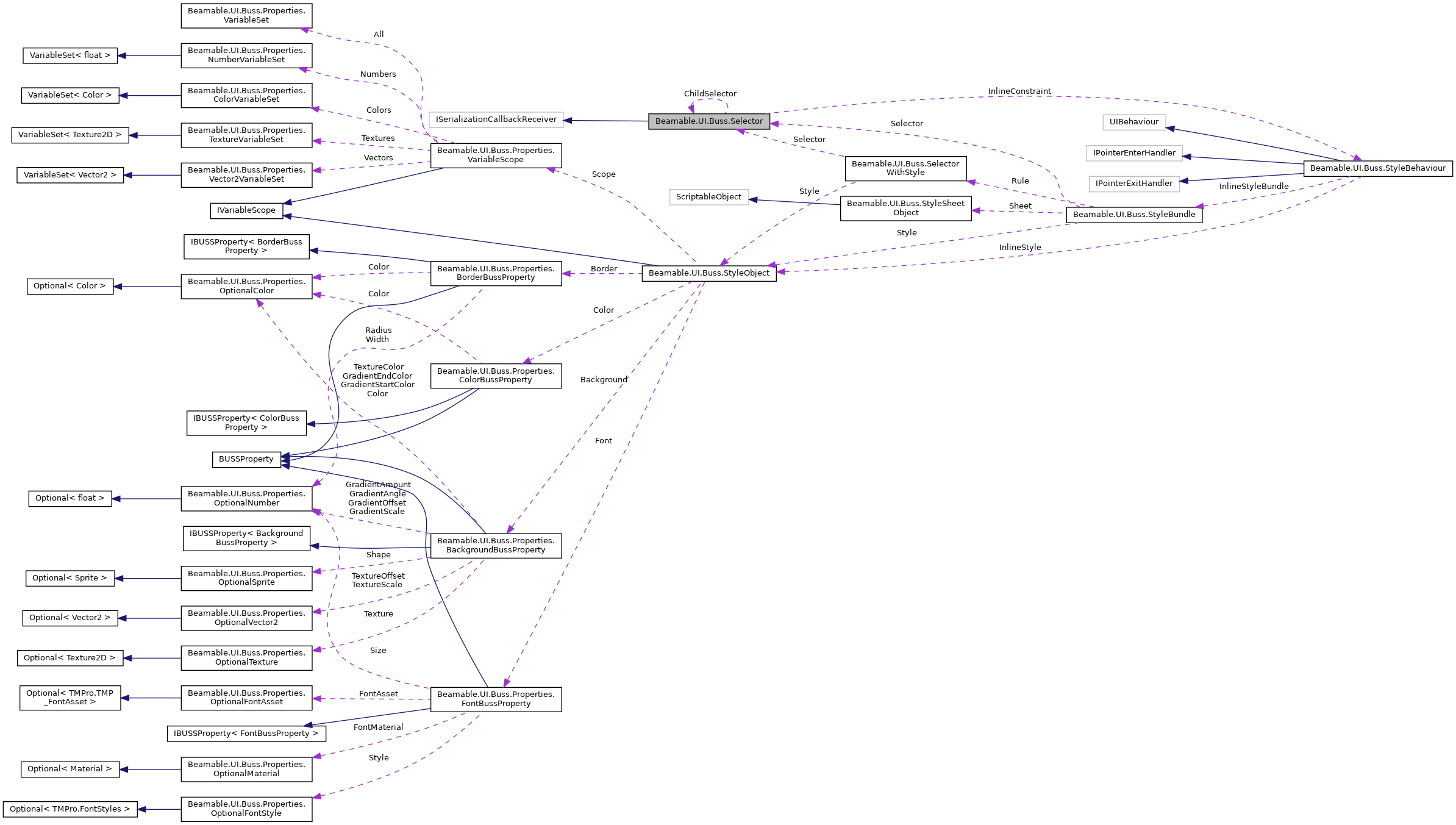
Beamable.UI.Buss.Selector Class Reference
Inheritance diagram for Beamable.UI.Buss.Selector:
Inheritance graph
[legend]
Collaboration diagram for Beamable.UI.Buss.Selector:
Collaboration graph
[legend]

Public Member Functions

void Commit ()
 
int WeightFrom (StyleBehaviour node)
 
int Weight ()
 
bool Accept (StyleBehaviour element)
 
IEnumerable< SelectorAscend ()
 
override string ToString ()
 
void OnBeforeSerialize ()
 
void OnAfterDeserialize ()
 

Public Attributes

Selector ChildSelector
 
List< string > ClassConstraints = new List<string>()
 
string ElementTypeConstraint
 
List< PseudoSelectorPseudoConstraints = new List<PseudoSelector>()
 
string IdConstraint
 
StyleBehaviour InlineConstraint
 
bool IsInline => InlineConstraint != null
 

The documentation for this class was generated from the following file: