|
Beamable SDK
|


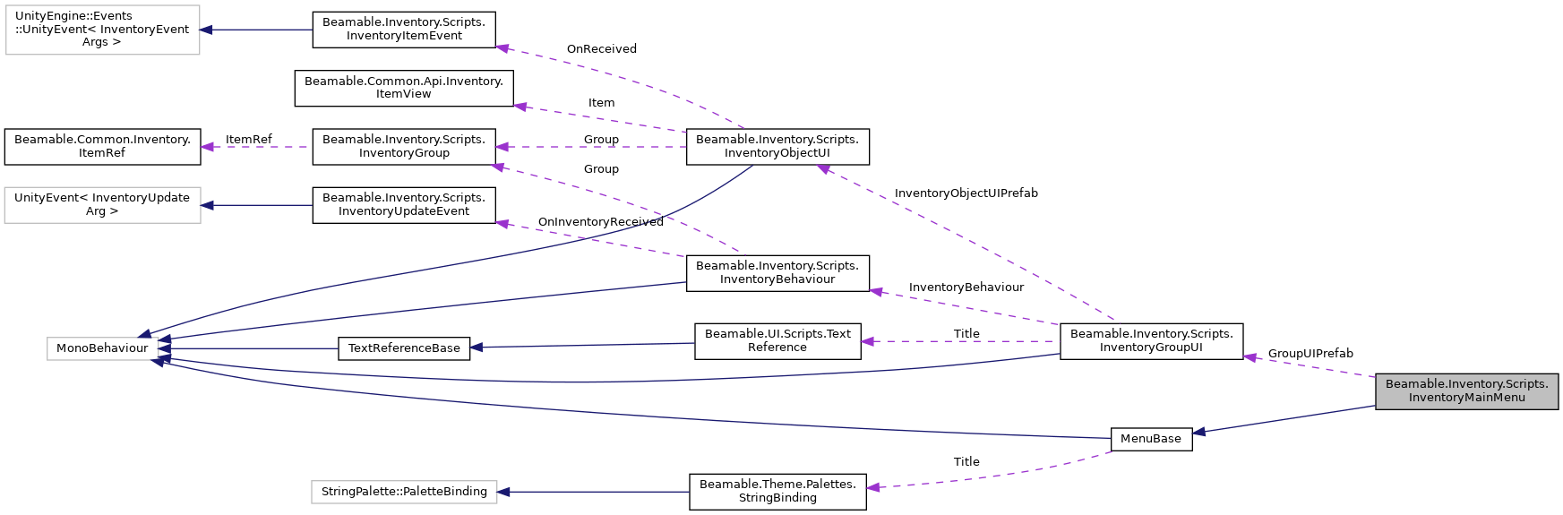
Public Attributes | |
| RectTransform | GroupContainer |
| InventoryGroupUI | GroupUIPrefab |
Public Attributes inherited from Beamable.UI.Scripts.MenuBase | |
| StringBinding | Title |
| bool | Float = false |
| bool | DestoryOnLeave |
| UnityEvent | OnOpen |
| UnityEvent | OnClosed |
Additional Inherited Members | |
Public Member Functions inherited from Beamable.UI.Scripts.MenuBase | |
| virtual void | OnOpened () |
| virtual string | GetTitleText () |
| virtual void | OnWentBack () |
| void | Hide () |
Properties inherited from Beamable.UI.Scripts.MenuBase | |
| MenuManagementBehaviour | Manager [get, set] |
1.8.17