|
Beamable SDK
|


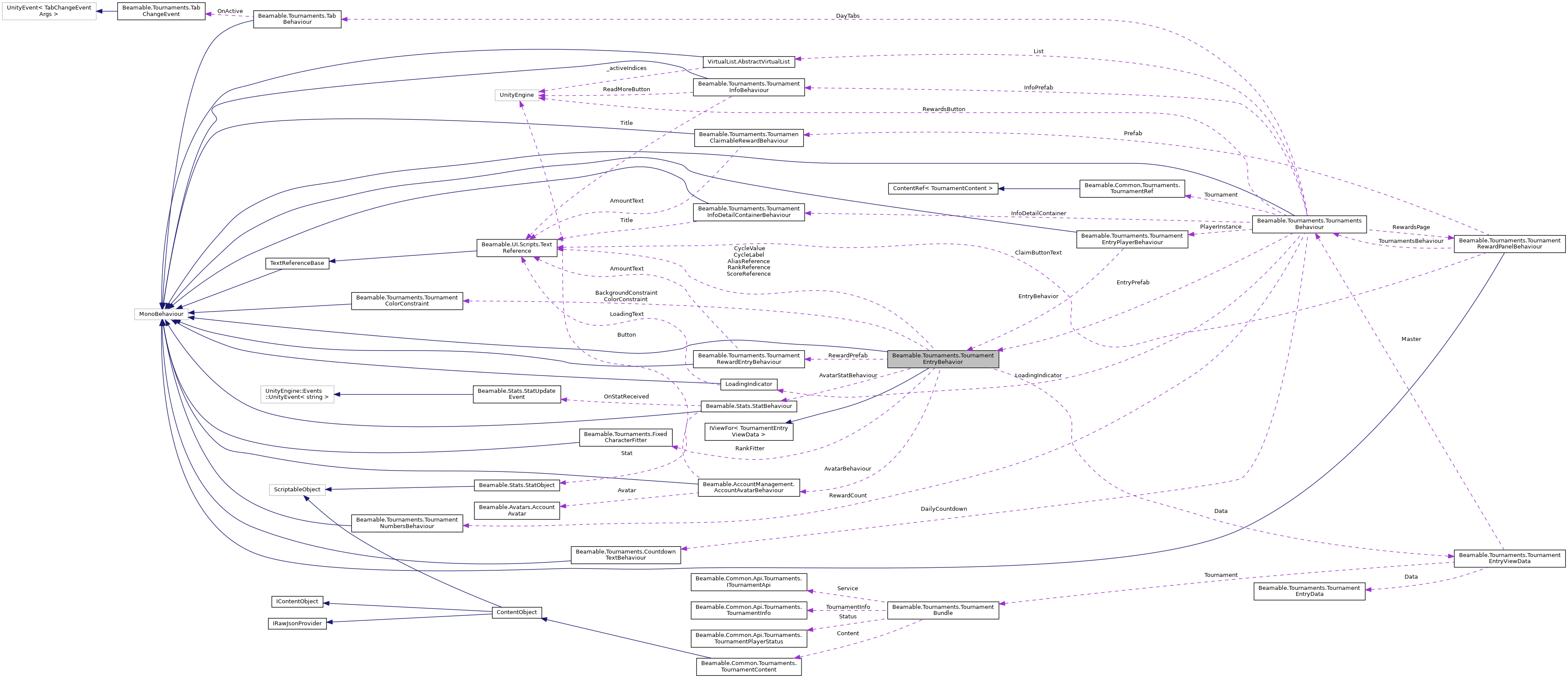
Public Member Functions | |
| void | Set (TournamentEntryViewData viewData) |
| void | SetColor (Color color) |
Public Member Functions inherited from VirtualList.IViewFor< TournamentEntryViewData > | |
| void | Set (T value) |
Public Attributes | |
| TournamentEntryViewData | Data |
| Image | MainBackgroundImage |
| TextReference | RankReference |
| TextReference | ScoreReference |
| TextReference | AliasReference |
| TextReference | CycleLabel |
| TextReference | CycleValue |
| AccountAvatarBehaviour | AvatarBehaviour |
| StatBehaviour | AvatarStatBehaviour |
| Image | StageImage |
| TournamentColorConstraint | ColorConstraint |
| TournamentColorConstraint | BackgroundConstraint |
| RectTransform | RewardContainer |
| TournamentRewardEntryBehaviour | RewardPrefab |
| RectTransform | StageContainer |
| FixedCharacterFitter | RankFitter |
1.8.17