|
Beamable SDK
|
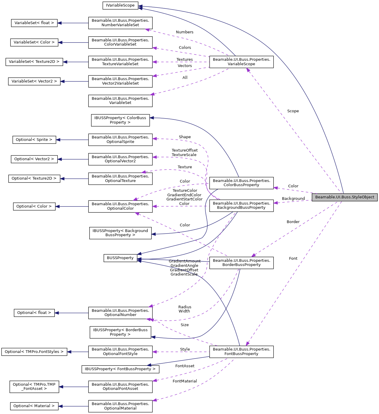
StyleObject is a class. When it is new'd, we'll create a blank style object with null properties. More...


Public Member Functions | |
| virtual StyleObject | Clone () |
| virtual StyleObject | Merge (StyleObject other) |
| Prefer the values in the other StyleObject over the existing ones More... | |
| T | Resolve< T > (string variable) |
Public Attributes | |
| ColorBussProperty | Color = new ColorBussProperty() |
| BackgroundBussProperty | Background = new BackgroundBussProperty() |
| FontBussProperty | Font = new FontBussProperty() |
| BorderBussProperty | Border = new BorderBussProperty() |
| VariableScope | Scope = new VariableScope() |
| bool | AnyDefinition => AllProperties.Any(p => p.HasAnyStyles) || Scope.AnyDefinition |
StyleObject is a class. When it is new'd, we'll create a blank style object with null properties.
|
inlinevirtual |
Prefer the values in the other StyleObject over the existing ones
| other |
1.8.17