|
|
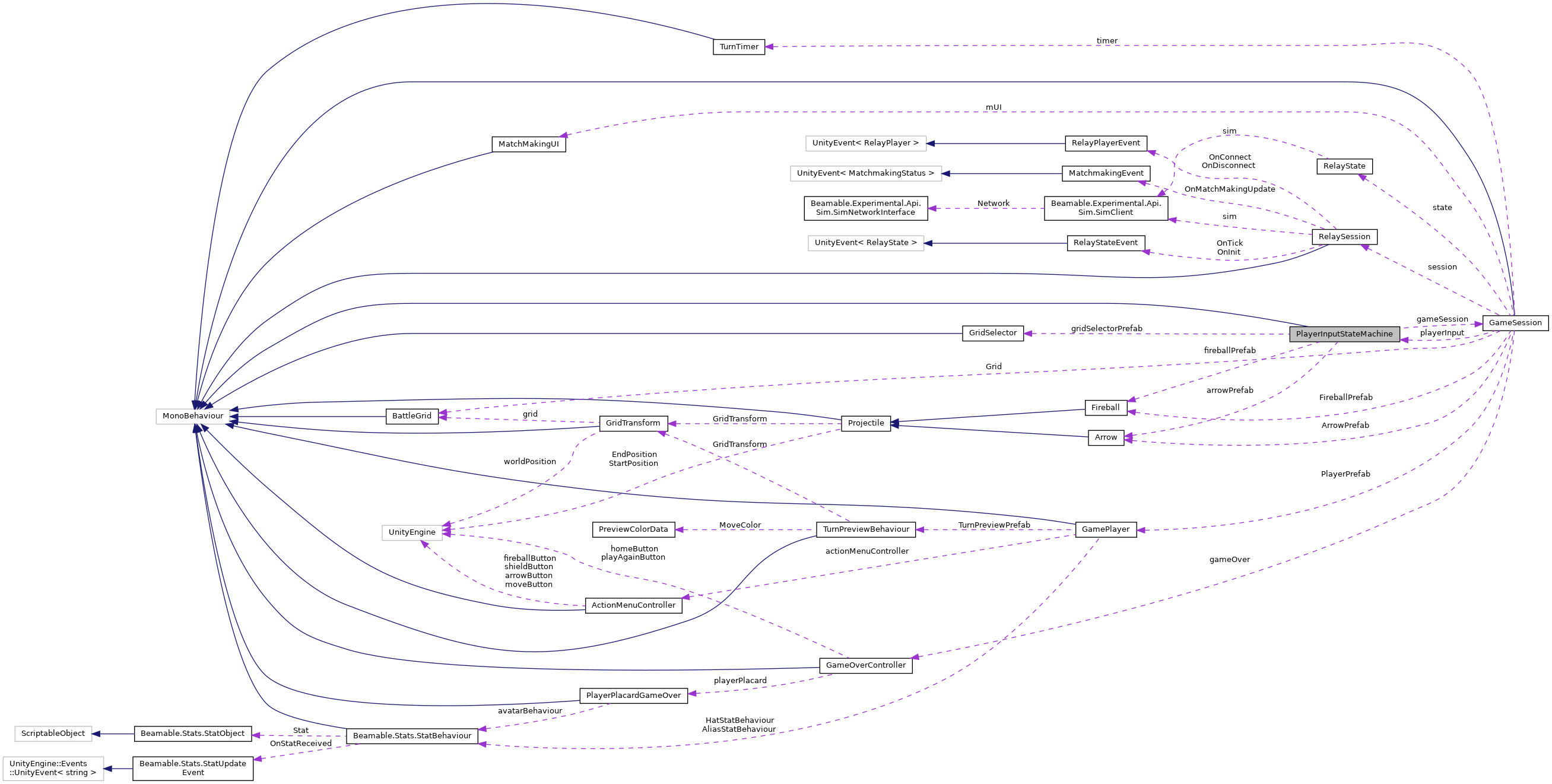
bool | MakeInputReady () |
| |
|
void | OnExitButton () |
| |
|
void | OnPlayAgainButton () |
| |
|
void | OnMoveButton () |
| |
|
void | OnFireballButton () |
| |
|
void | OnArrowButton () |
| |
|
void | OnShieldButton () |
| |
| void | OnGameReadyButton () |
| | Function that gives user ability to ready up for the game Built in functionality to toggle, not just one-click. More...
|
| |
|
void | OnTurnExpired () |
| |
|
void | SetActionMenuController (ActionMenuController controller) |
| |
|
void | Shutdown () |
| |
◆ OnGameReadyButton()
| void PlayerInputStateMachine.OnGameReadyButton |
( |
| ) |
|
|
inline |
Function that gives user ability to ready up for the game Built in functionality to toggle, not just one-click.
The documentation for this class was generated from the following file:
- client/Assets/DemoGame/Scripts/PlayerInputStateMachine.cs