|
Beamable SDK
|


Public Member Functions | |
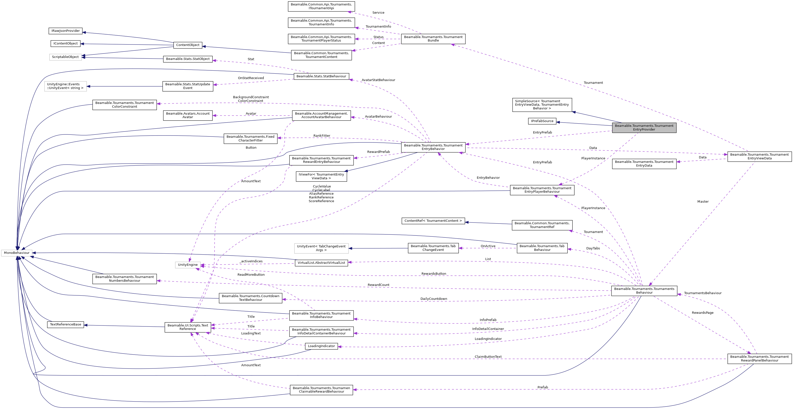
| TournamentEntryProvider (int playerIndex, IList< TournamentEntryViewData > list, TournamentEntryBehavior entryPrefab, TournamentEntryPlayerBehaviour playerInstance) | |
| void | Reset (int playerIndex, IList< TournamentEntryViewData > list) |
| override void | SetItem (GameObject view, int index) |
| GameObject | GetEmptySlot () |
| GameObject | PrefabAt (int index) |
Public Member Functions inherited from VirtualList.SimpleSource< TournamentEntryViewData, TournamentEntryBehavior > | |
| SimpleSource (IList< TData > list) | |
Public Attributes | |
| int | PlayerIndex |
| TournamentEntryBehavior | EntryPrefab |
| TournamentEntryPlayerBehaviour | PlayerInstance |
Additional Inherited Members | |
Protected Attributes inherited from VirtualList.SimpleSource< TournamentEntryViewData, TournamentEntryBehavior > | |
| IList< TData > | _list |
Properties inherited from VirtualList.SimpleSource< TournamentEntryViewData, TournamentEntryBehavior > | |
| int | Count [get] |
1.8.17