|
Beamable SDK
|


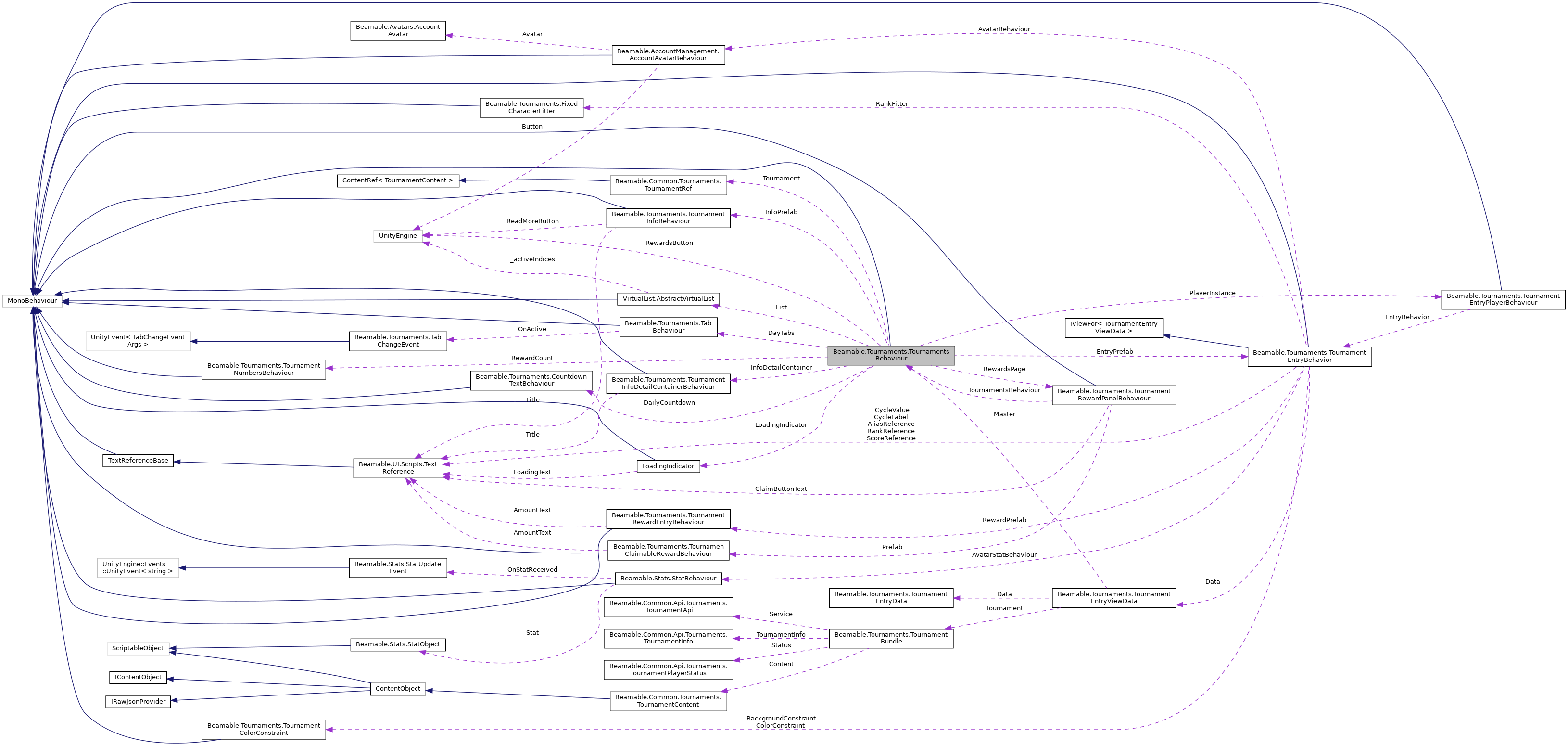
Public Member Functions | |
| void | SetType (TournamentType nextType) |
| void | SetDay (TournamentDay nextDay) |
| void | ToggleInfoPage () |
| void | ShowMainPage () |
| void | ShowInfoDetailPage (TournamentInfoPageSection infoPageSection) |
| void | ShowInfoPage () |
| void | ShowRewardPage () |
| void | ClaimAllRewards () |
| void | ScrollInfoContainer (float speed) |
| void | CreateInfoPages () |
| void | HandleDayTabChange (TabChangeEventArgs args) |
| void | HandleTypeTabChange (TabChangeEventArgs args) |
| void | RefreshRewards (TournamentBundle data) |
| Promise< TournamentInfo > | ResolveTournamentInfo () |
| Color | GetColorForClass (TournamentColorClass colorClass) |
Public Attributes | |
| TournamentRef | Tournament |
| TournamentInfoBehaviour | InfoPrefab |
| TournamentEntryBehavior | EntryPrefab |
| TournamentEntryPlayerBehaviour | PlayerInstance |
| ScrollRect | InfoScroller |
| AbstractVirtualList | List |
| GameObject | InfoPage |
| TournamentInfoDetailContainerBehaviour | InfoDetailContainer |
| TournamentType | Type |
| TournamentDay | Day |
| LoadingIndicator | LoadingIndicator |
| CanvasGroup | ViewportCanvasGroup |
| TournamentRewardPanelBehaviour | RewardsPage |
| TournamentNumbersBehaviour | RewardCount |
| Button | RewardsButton |
| CountdownTextBehaviour | DailyCountdown |
| TextMeshProUGUI | StageText |
| List< TournamentStageGainDefinition > | StagePrefabs |
| List< GameObject > | ActiveOnlyForDaily |
| TabBehaviour | DayTabs |
| GameObject | GeneralErrorPage |
| Color | YesterdayEntryColor |
| bool | ShouldShowStageGain => Type == TournamentType.DAILY |
| bool | ShouldShowRewards => Type == TournamentType.DAILY |
| bool | ShouldShowRank => Type != TournamentType.CHAMPION |
1.8.17