Beamable SDK
Classes | Public Member Functions | Static Public Member Functions | Public Attributes | Static Protected Member Functions | Properties | List of all members
Beamable.UI.Buss.StyleBehaviour Class Referenceabstract
Inheritance diagram for Beamable.UI.Buss.StyleBehaviour:
Inheritance graph
[legend]
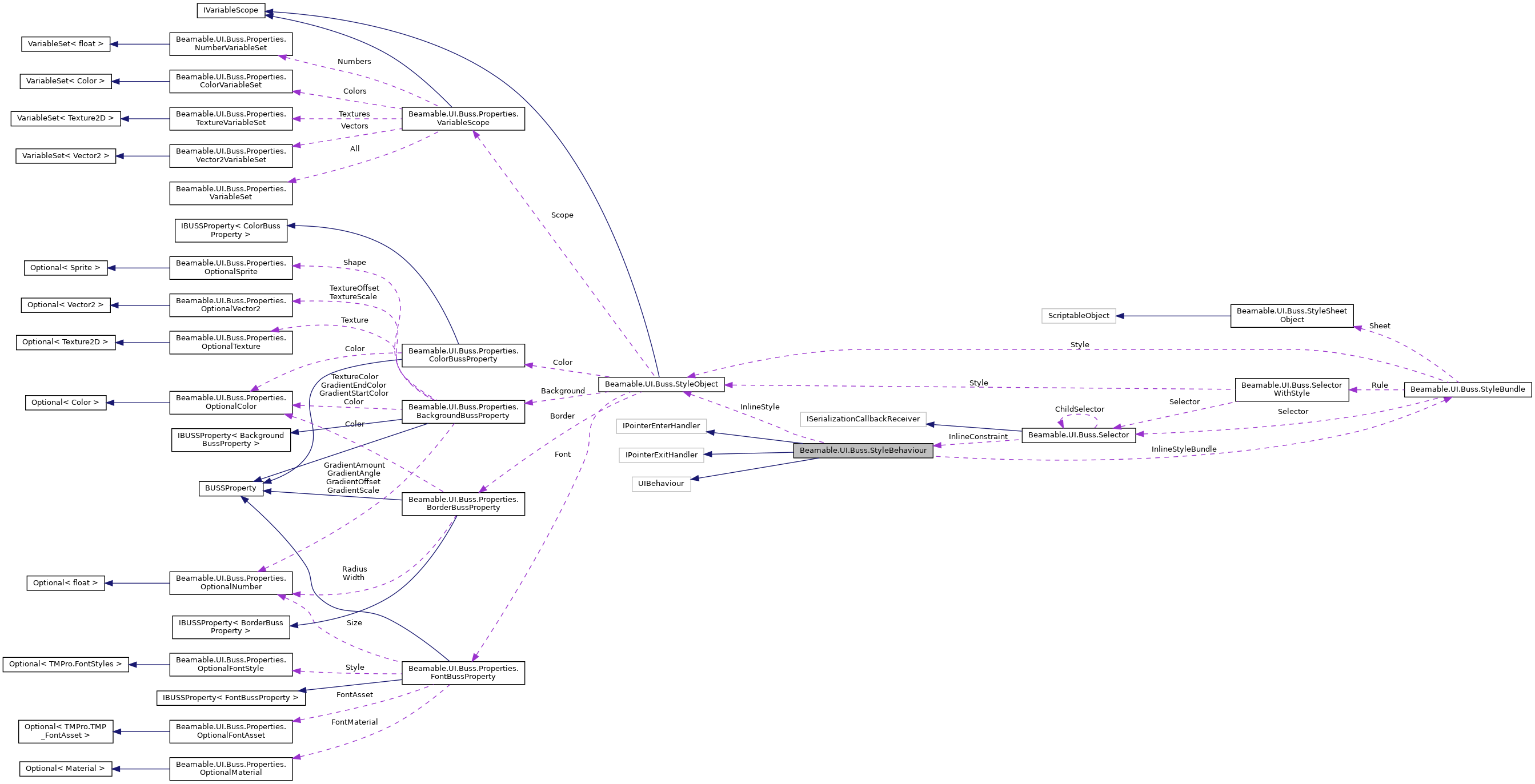
Collaboration diagram for Beamable.UI.Buss.StyleBehaviour:
Collaboration graph
[legend]

Classes

struct  ComputeRuleBundle
 

Public Member Functions

abstract void Apply (StyleObject styles)
 
void OnPointerExit (PointerEventData eventData)
 
void OnPointerEnter (PointerEventData eventData)
 
HashSet< string > GetClassNames ()
 
StyleBehaviour GetParent ()
 
StyleBehaviour GetRoot ()
 
List< StyleBehaviourGetChildren ()
 
int MatchSelectorDistance (Selector selector)
 
bool MatchesSelector (Selector selector)
 
bool Matches (Selector query)
 
virtual void ApplyStyleTree ()
 
List< StyleBundleGetApplicableStyles ()
 
StyleObject ComputeStyleObject ()
 
void AddClass (string clazz)
 
void RemoveClass (string clazz)
 
void SetClass (string clazz, bool value)
 
void AddPseudoState (string state)
 
void RemovePseudoState (string state)
 
void ApplyStyleTreeChildren ()
 
void SetPseudoState (string state, bool value)
 
bool HasPseudoState (string state)
 
StyleSheetObject GetFirstStyleSheet ()
 
IEnumerable< StyleSheetObjectGetStyleSheets ()
 
IEnumerable< StyleBehaviourClimb ()
 
IEnumerable< StyleBehaviourAll ()
 

Static Public Member Functions

static bool IsElementTypeName (string elementType, out string verifiedElementType)
 
static string AsId (string name)
 

Public Attributes

StyleObject InlineStyle
 
StyleBundle InlineStyleBundle
 
List< StyleSheetObjectStyleSheets = new List<StyleSheetObject>()
 
string ClassString => _classString
 
string Id => AsId(name)
 
string QualifiedSelectorString => $"{TypeString}#{Id}{ClassSelectorString}"
 
string ClassSelectorString => ClassString.Length > 0 ? $".{string.Join(".", GetClassNames())}" : ""
 
Action OnStateUpdated
 

Static Protected Member Functions

static void RegisterType< T > (string elementType)
 

Properties

abstract string TypeString [get]
 

Member Data Documentation

◆ InlineStyleBundle

StyleBundle Beamable.UI.Buss.StyleBehaviour.InlineStyleBundle
Initial value:
=> _inlineStyleBundle ?? (_inlineStyleBundle = new StyleBundle
{
Rule = new SelectorWithStyle
{
Selector = new Selector
{
InlineConstraint = this
},
Style = InlineStyle ?? (InlineStyle = new StyleObject())
},
})

The documentation for this class was generated from the following file: